创芯致远 益领未来
半导体产业信息撮合服务平台
赋能产业 引领技术革新
点击搜索
登录
/
注册
关注我们
联系我们
,欢迎光临 半导体增值服务网!我们的网址是:www.semivs.org.cn
未登录
网站首页
资讯动态
半导体头条
行业新闻
新技术装备
推荐
光刻技术
刻蚀工艺
薄膜沉积
离子注入
陶瓷材料
清洗技术
检测设备
封装技术
晶圆处理
自动化线
研磨抛光
激光应用
量测仪器
气体管理
热控技术
真空设备
名企推荐
名品展示
一带一路
独角兽企业
专精特新
瞪羚企业
隐形冠军
品牌展播
半导体人物
第三代半导体
典型介绍
先进封装
碳化硅
AI芯片
新技术
新成果
新产品
集成电路
技术前沿
市场应用
新型显示
技术创新
产业发展
半导体大讲堂
院士讲座
总工面对面
教授讲座
首席讲座
领军心声
青年沙龙
展会信息
主编推荐
石英材料
集成电路
微电子学
光电器件
分立器件
传感器件
制造设备
材料科学
电路设计
化合物半导体
MEMS器件
显示技术
知识产权
质量标准
功率半导体
新质生产力
新质生产力
招投标
财经
理事会
理事会动态
理事风采
理事会成员
智库
咨询专家
材料研究
芯片设计
制造工艺
封装技术
测试验证
设备研发
产线管理
市场分析
应用方案
知识产权
标准制定
质量控制
人才培养
国际合作
政策解读
法律
媒体金融
管理
政策法规
政策法规
标准规范
联盟
合作单位
合作媒体
联盟
典型介绍
先进封装
碳化硅
AI芯片
新技术
新成果
新产品
AI硬件如何助力人工智能?一文读懂CPU、GPU、NPU、TPU的区别与应用
引言:AI硬件的时代已经到来在人工智能(AI)和机器学习的浪潮中,专门化的AI硬件正如雨后春笋般涌现,它们让计算能力远超传统CPU的极限。CPU、GPU、NPU、TPU这些处理单元各司其职,分别为不同的AI模型、应用场景量身定制。今天,我们就来深入剖析这些AI硬件的核心区别和最佳应用场景,带你了解它们在AI世界中的独特角色。无
2025-12-15
寒武纪、海光信息披露新消息,AI芯片热潮依旧
AI大模型效应下,AI芯片产业以及相关厂商持续受益。近期,国内两家AI芯片公司发布业绩预告,寒武纪将迎来首次单季度盈利;海光信息2024年净利润同比上涨。此外,顺应AI潮流,近期胡润首次公布了《2024胡润中国人工智能企业50强》榜单,按照企业价值排名,多家国内AI芯片公司上榜。1寒武纪历史首次实现单季度盈利1月14日晚间
2025-01-15
AI芯片新禁令:英伟达AI芯片暴涨,中国大厂受冲击
美国政府最新公布的AI芯片管制规范,将直接冲击NVIDIA的业务。BIS文件对先进的集成电路(ICs),特别是那些符合ECCN 3A090规范的产品,实施严格出口管制。美国针对UVEU(通用验证最终用户)的AI运算能力部署有严格的地理限制。根据新规,只有总部设在特定国家(共有18个国家)的公司才能申请UVEU授权,许多客户可能无法符合
2025-01-15
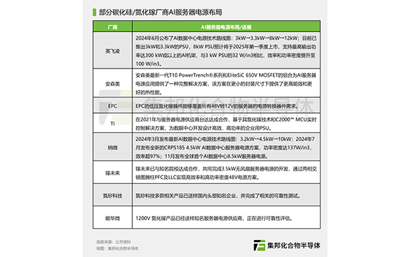
AI人工智能,第三代半导体的下一个增量市场?
作为宽禁带半导体两大代表材料,氮化镓目前在消费电子快充领域如鱼得水,碳化硅则在新能源汽车应用场景渐入佳境,与此同时,二者都在向更广阔的应用边界渗透,而AI的强势崛起,为碳化硅和氮化镓创造了新的增量市场。在此背景下,英飞凌CoolSiC™ MOSFET 400V系列、纳微全新4.5kW服务器电源方案等创新产品在近期相继问世,推
2025-01-12
名企推荐
更多
>
苏州尊恒半导体科技有限公司
苏州精创光学仪器有限公司
空气化工产品(中国)投资有限公司
芜湖立德智兴半导体有限公司
展会信息
更多
>
2026第三届功率半导体先进封装论坛暨TGV玻璃通孔技术应用大会&2026先进陶瓷技术与产业链创新发展大会
马年行大运,芯事成双!
2026第三届功率半导体技术应用大会及金刚石产业展览会
以 “芯” 向国!半导体人共祝祖国华诞,奋进产业新征程
金秋十月相聚无锡!2025功率半导体与先进封装技术大会邀您共破产业瓶颈!前200名享千元优惠!!
【最后召集】明日开讲!功率半导体青年科学家论坛:与未来技术领袖共绘能源革命蓝图
【议程重磅发布!】2025功率半导体技术在数据中心及新能源汽车的应用大会!
2025功率半导体技术在数据中心及新能源汽车的应用大会
2025集成电路设计产业高峰论坛
2025碳基半导体材料发展大会
焦点资讯
更多
>
《科学》发文!西安交大-甬江实验室联合团队实现压电材料革命性突破
2026-03-19
苏州光斯奥泛半导体制程高端装备生产基地正式投产
2026-03-17
龙芯架构首次出海授权 俄罗斯 Irtysh 系列处理器首批样品落地
2026-03-16
只有头发丝一半厚度,全球首条 35 微米功率半导体超薄晶圆工艺及封装测试生产线落地上海
2026-03-13
五角大楼封杀Anthropic,近900名科技员工联署反抗:AI不该成为战争工具
2026-03-04
华封集芯完成3亿元A轮融资 多家产业资本加持 助力先进封装技术突破
2026-03-03
三年三裁:eBay宣布将裁减约6%全职员工,波及约800人
2026-03-02
蔚来芯片子公司神玑技术即将完成首轮融资 投后估值近百亿
2026-02-27
友情链接
合作单位
中国电子科技集团有限公司
安徽大学
合肥工业大学
厦门大学
西安电子科技大学
电子科技大学
东南大学
中国科学技术大学
浙江大学
复旦大学
清华大学
合作媒体
半导体新闻网
半导体产业网
半导体技术
半导体学报
先进半导体产业联盟
申请加入
友情链接
服务与合作
服务协议
隐私条款
免责声明
关于我们
平台介绍
合作方式
联系我们
帮助中心
如何注册
企业入驻
发布流程
半导体增值服务网 版权所有 网站备案号:
皖ICP备2024034539号
微信
电话
18019585114
咨询
TOP
返回顶部