发布日期:2025-01-12 浏览次数:0
作为宽禁带半导体两大代表材料,氮化镓目前在消费电子快充领域如鱼得水,碳化硅则在新能源汽车应用场景渐入佳境,与此同时,二者都在向更广阔的应用边界渗透,而AI的强势崛起,为碳化硅和氮化镓创造了新的增量市场。在此背景下,英飞凌CoolSiC™ MOSFET 400V系列、纳微全新4.5kW服务器电源方案等创新产品在近期相继问世,推动碳化硅/氮化镓在AI服务器电源(PSU)的应用热度持续上涨。
01
碳化硅/氮化镓:PSU升级突破口
近年来,生成式AI的火热应用和AI芯片算力的爆发增长,使得全球数据中心耗电量激增,为应对AI带来的高能耗危机,升级数据中心PSU成为重要突破口。目前,全球AI和超大规模计算数据中心的PSU有三种外形规格,包括通用冗余电源的CRPS185、CRPS265以及开放计算项目的OCP。三种规格电源高度和宽度尺寸相同,只有长度不同,其中,每个CRPS185电源尺寸都是固定的,长宽高分别为185毫米、73.5毫米、40毫米。因此,在尺寸无法改变的情况下,AI服务器功率需求的增加就需要从提升功率密度入手。功率密度的提升可以通过提高开关频率来实现,在硅基产品已到达物理性能极限的情况下,氮化镓器件的高开关频率特性使其更加适合高密度CRPS应用。而碳化硅器件与硅基产品相比,可以在更高的温度和电压下运行,实现更高效的功率转换并减少能量损失。从实际应用情况来看,纳微通过将碳化硅功率器件以及氮化镓功率芯片混合使用设计出的CRPS服务器电源参考设计,显著地提升了功率密度和效率。今年7月,纳微发布围绕纳微旗下GaNSafe™高功率氮化镓功率芯片和GeneSiC™第三代快速碳化硅功率器件打造的全新CRPS185 4.5kW AI数据中心服务器电源方案,据称,该方案以137W/in³的超高功率密度和超97%的效率领跑AI数据中心PSU行业。
02
碳化硅/氮化镓功率器件大厂AI服务器电源争夺战
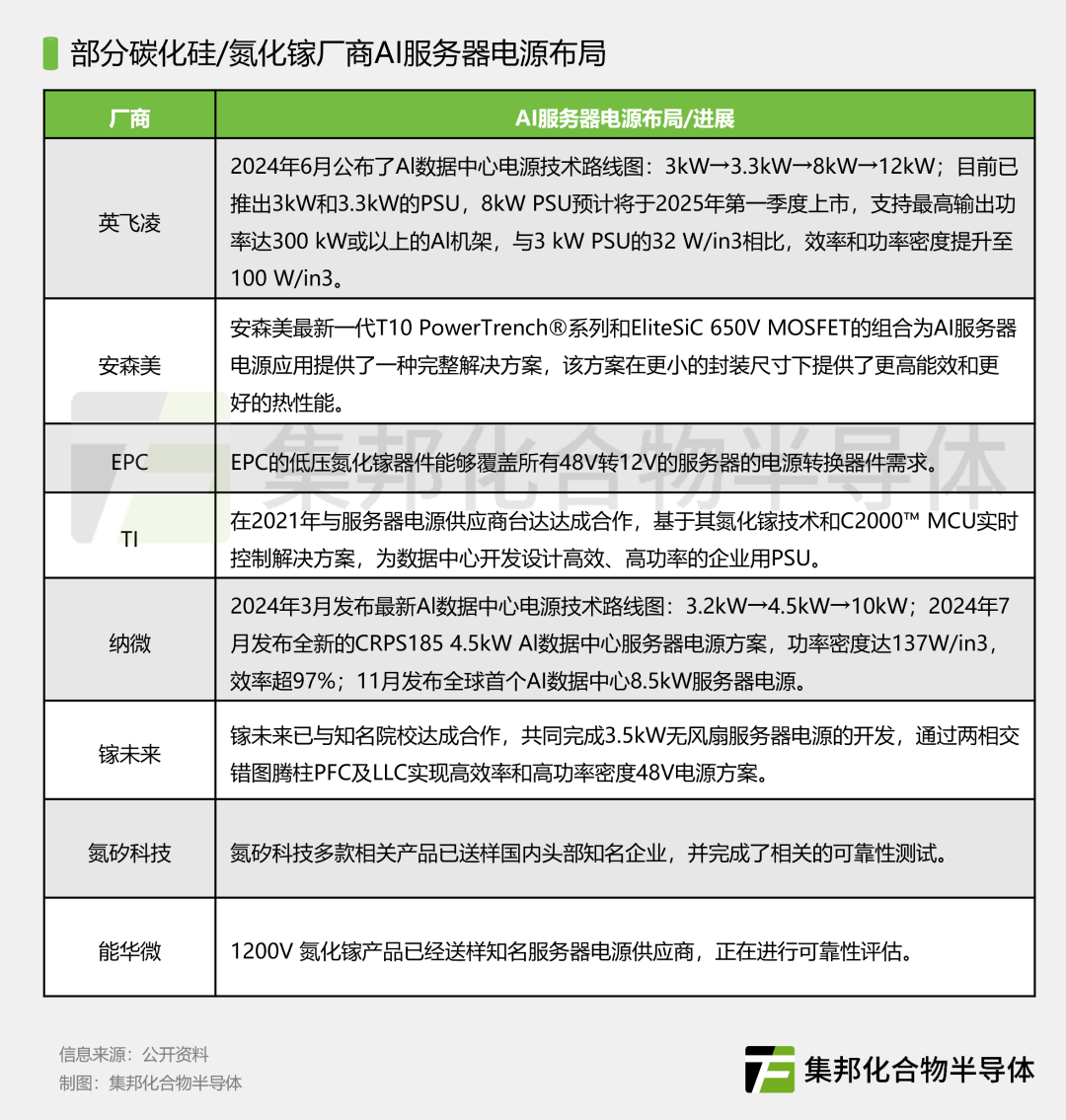
目前,碳化硅/氮化镓功率器件厂商们关于AI服务器电源的争夺战已经打响,除纳微外,英飞凌、安森美、EPC、德州仪器、镓未来、能华微、氮矽科技等玩家已入局。
英飞凌
其中,英飞凌在今年6月发布了专为AI服务器的AC/DC级开发的全新CoolSiC™ MOSFET 400V系列产品,与现有的650V SiC和Si MOSFET相比,新系列传导和开关损耗都较低,提升AI服务器电源功率密度达到100W/in³以上,并且效率达到99.5%,较使用650V SiC MOSFET的解决方案提高了0.3个百分点。针对AI服务器54V输出平台,英飞凌开发了3.3kW PSU专用DEMO板,采用了英飞凌的CoolGaN™、CoolSiC™、CoolMOS™设计,可实现整机基准效率97.5%,功率密度达到96W/in³,能够解决数据中心PSU高功率需求。在PCIM Asia 2024展会上,英飞凌相关负责人表示,降低数据中心能耗是AI产业发展的迫切需求,也是英飞凌积极努力的方向。英飞凌推出的新一代碳化硅MOSFET沟槽栅技术,导通损耗更低、开关效率更高、可靠性更好,在性能方面有显著提升,能够满足AI服务器电源应用需求。
安森美
安森美针对PSU输出功率、转换效率与功率密度的“三高”挑战,推出了最新一代T10 PowerTrench®系列和EliteSiC 650V MOSFET的组合,为数据中心应用提供了一种完整解决方案,该方案在更小的封装尺寸下提供了更高能效和更好的热性能。该产品组合中,EliteSiC 650V SiC M3S MOSFET是为应对数据中心的能效挑战提供的方案,能够满足开放式机架V3(ORV3) PSU高达97.5%的峰值效率要求,T10 PowerTrench®系列则通过优化的封装技术,增强了散热效果,能够满足数据中心对于高功率转换效率和小型化的需求。基于上述相关产品,安森美现场应用工程师Sangjun Koo在PCIM Asia 2024展会期间和集邦化合物半导体的交流过程中表示,安森美正在积极布局AI数据中心领域,也收到了很多来自AI数据中心市场的订单需求。
EPC
在本次PCIM展会上,EPC展示了应用氮化镓的人形机器人样品,以及一辆在车载激光雷达部件中导入了EPC氮化镓功率器件的无人驾驶小电车。除人形机器人、激光雷达等场景外,AI数据中心PSU也是EPC正在重点布局的领域之一。在和集邦化合物半导体的交流中,EPC可靠性事业部副总裁张声科表示,EPC的低压氮化镓器件能够覆盖所有48V转12V的服务器的电源转换器件需求。
TI
TI早在2021年便与服务器电源供应商台达就数据中心PSU达成合作,基于其GaN技术和C2000™ MCU实时控制解决方案,为数据中心开发设计高效、高功率的企业用PSU。TI在GaN技术以及C2000™ MCU实时控制解决方案上有长达十年的投资,与台达合作,TI可采用创新的半导体制造工艺来制造硅基氮化镓和集成电路,助力台达等企业打造差异化应用,更高效地为世界各地的数据中心供电。为引领产业发展,纳微和英飞凌均公布了AI数据中心电源技术路线图,表明了未来持续强化该领域布局的决心。为应对AI数据中心电源指数级的功率需求提升,纳微半导体正持续开发新的服务器电源平台,将电源功率水平从3kW迅速提升到10kW,预计在2024年第四季度推出。除了已推出的输出功率为3kW和3.3kW的PSU外,英飞凌全新8kW和12kW PSU也将在不久的将来推出,以进一步提高AI数据中心的能效。借助12kW参考板,英飞凌有望推出全球首款达到这一性能水平的AI数据中心PSU。国内厂商方面,镓未来已与知名院校达成合作,共同完成业界首款3.5kWCRPS无风扇服务器电源的开发并量产,通过两相交错图腾柱PFC及LLC实现97.6%高效率, 功率密度高达73.6W/Inch3。氮矽科技多款相关产品已送样国内头部知名企业,并完成了相关的可靠性测试;能华微1200V GaN产品也已经送样知名服务器电源厂,正在进行可靠性评估,各大厂商正在共同推动氮化镓在AI数据中心PSU应用的产业化进程。综合来看,AI服务器电源功率密度和效率正在持续提升,是碳化硅/氮化镓功率器件厂商重点聚焦的两大性能指标,有望催生出各类实战表现亮眼的产品,也将吸引更多碳化硅/氮化镓玩家入局。
03
总结
数据中心电源领域是近年来碳化硅/氮化镓头部厂商重点耕耘的方向之一,目前部分厂商碳化硅/氮化镓产品在数据中心电源市场的应用已经取得了一定进展,而AI的强势崛起推动该市场进一步发展。随着AI技术的不断演进和数据算力需求的持续增长,数据中心的能源效率和功率密度要求会越来越严苛,对各大厂商碳化硅/氮化镓功率器件产品的性能要求也会越来越高。随着碳化硅、氮化镓产业的进一步发展,以及AI生态的持续繁荣,碳化硅、氮化镓和AI的交集也会越来越多,各大厂商关于AI服务器电源的争夺战将会日趋激烈。
下一篇:没有了!