发布日期:2025-01-09 浏览次数:0
2024年12月2日,在经过将近半年的准备之后,美国商务部产业安全局(“BIS”)终于发布了关于先进计算半导体与半导体制造物项出口管制临时新规(“AC/S & SME IFR”)的最新修订。在经历了2022年10月7日、2023年10月17日和2024年3月29日三轮本次修订后,本次修订预计将成为拜登政府任期内的最后一次AC/S & SME IFR的重大修订。而正如美国商务部部长雷蒙多在12月1日的一次电话会中所述:“我们(本届政府)已使得BIS前所未有地变得更为强力、更为战略性、更为有效……(本次修订)将让下届政府做好准备,以延续保护美国科技安全和领导力的重要势头”,拜登政府在任期最后时刻公布相关新规,其计划将AC/S & SME IFR作为其在出口管制领域的重要政治遗产的意味也昭然若揭。那么,作为最新一次修订,本次新规是否能够完成拜登政府预想的关于对华半导体出口管制的重要拼图,新一届美国政府是否真的会在出口管制问题上萧规曹随,我们将结合本次新规的修订内容和相关背景,为大家带来我们的分析和见解,希望能够对大家有所帮助。
01
新规修订内容概述
本次临时规则的调整,总体由以下核心内容构成:新增两个外国直接产品规则(“FDPR”)和配套最终用户和最终用途管制措施;包括高带宽内存芯片(“HBM”)出口管制要求在内的14个ECCN编码的新增和修订以及配套技术更新和澄清;基于新的出口管制要求,新增两个特定的许可例外以及部分豁免机制;新增8个红旗警示示例用以加强对企业的合规警示;实际取消了所有位于中国且总部不位于外国的半导体相关企业的经验证合格用户(“VEU”)资质;以及配套的大规模实体清单增列。上述更新基本体现了BIS过去两年在半导体出口管制领域经验总结之大成,其总体战略也呼之欲出。
1. FDPR及配套规则更新
半导体制造设备外国直接产品规则(“SME FDPR”)和实体清单脚注5外国直接产品规则这两个外国直接产品规则的新增是本次AC/S & SME IFR修订的核心内容之一,也延续了BIS自2019年以来越来越倾向于利用FDPR来对美国境外生产物项进行管制的趋势。本次新增的两个外国直接产品规则相比之前的FDPR,BIS又进一步延伸了FDPR的适用范围,甚至将两个FDPR和最低成分含量规则捆绑在一起适用。具体而言,相关规定的适用情况如下:

本次修订与先前所有FDPR在生产设施部分的要求均不同的是,本次两个FDPR均进一步将相关受控物项范围拓展至产品的下级供应链,即:只要产品中含有任一满足相关FDPR要求的零件或组件,即使相关零件或组件并非重要部件,也将直接导致整个设备落入FDPR的管控范围内。就此,BIS专门在EAR第734.9节增加相关注释3,对相关规定的适用进行详细阐述。例如,当任何外国生产物项中只要含有集成电路,且生产该集成电路的工具为EAR第734.9节(e)(3)(i)(B)(2)和(k)(1)(ii)(B)项中所列ECCN的受管辖技术和软件的直接产品,则该外国生产物项将整机落入相关FDPR的限制范围中。
与此同时,BIS还同时修订了EAR第734.4节,增加(a)(8)和(a)(9)两个小节,将最低成分含量规则(De Minimis Rule)与FDPR联动,以分别对应实体清单脚注5 FDPR和SME FDPR。要求在适用相关FDPR的场景下时,如相关产品含有在CCL下第3、4或5类的美国原产集成电路时,适用的最低成分含量比例为0%。通过最低成分含量规则和FDPR的互补,根据BIS的理解,目前全球几乎所有满足相关技术指标的半导体生产设备及相关备件在适用相关FDPR时,都将被视为受EAR管辖的物项。
此外,BIS在EAR第744.23节下新增了(a)(2)(iii)节和(a)(2)(iv)节,在最终用户和最终用途限制上配合SME FDPR和实体清单脚注5 PDPR的实施。特别需要注意的是在EAR第744.23(a)(2)(iii)节中,BIS要求如知晓相关电子计算机辅助设计(“ECAD”)和技术计算机辅助设计(“TCAD”)的半导体设计工具将用于设计在D:5组国别(包括中国内地和香港地区)和澳门地区境内生产的先进制程集成电路时,则必须获得BIS的授权。这意味着虽然表面上本次外国直接产品规则的更新针对的是晶圆厂等半导体开发和生产实体,但其压力实际也会传导至无厂晶圆设计商(Fabless)。例如:如果一家国内的Fabless打算将其设计的先进制程半导体在境内代工厂流片时,其很可能将面临无法获得EDA设计工具的压力,迫使其选择将相关订单转向境外代工厂。
为何BIS对于本次两个FDPR会采取此等措施,与本次IFR修订的背景密不可分。不同于2022年10月7日和2023年10月17日两次AC/S & SME IFR的相关限制更集中于先进计算芯片的应用端,BIS在过去两年间逐步发现中国为了应对美国对于中国先进计算芯片的出口管制限制,正全面推进国产、可控、自主的半导体产业链,特别是推动所谓的“非美化”产线。而一旦相关产业链得以建成,不仅会导致美国对华半导体出口管制所期待的目标大打折扣,也会对美国本身半导体产业带来重大负面影响。因此,努力限制中国半导体可控自主产业链的建成成为BIS在AC/S & SME出口管制上的新目标;同时,由于全球半导体产业链较长的供应链条和紧密网络,任何一个国家要建立单独的半导体产业链既不经济也成本高昂,这使得BIS新的出口管制策略具有切实的可行性。正如华盛顿著名智库战略与国际研究中心(“CSIS”)AI中心主任Gregory Allen在近期所提出的:“美国及其盟友在考虑改进其半导体设备的出口管制措施时,应当减少对如何改变中国自身战略目标的关注,而应当着重于使得中国在实现该等目标中尽可能地变得代价高昂和复杂。”这一思路在本次的新规修订的各个方面基本贯彻始终。
正因为如此,本次两个FDPR所选定的范围基本也是精准针对中国先进制程半导体的相关生产能力的获得与发展。SME FDPR所对应物项的技术指标可直接用于先进制程半导体生产,而实体清单脚注5 FDPR则可以视为BIS一直在讨论的“先进制程半导体生产设施清单”(advanced fabrication facilities list)的替代品。根据BIS本次的说明,目前相关实体被列入实体清单脚注5的原因为支持中国开发生产先进制程半导体或具有支持中国开发生产先进制程半导体的潜力,这也意味着虽然BIS并未直接将EAR第744.6(c)(2)节下美国人对D:5组国别和澳门地区境内进行先进制程半导体开发生产活动的限制与实体清单脚注5挂钩,但列入实体清单脚注5仍然需要被视为一个相关主体是否已在开展开发生产先进制程半导体的重要红旗警示,这可能对实体清单脚注5所列实体的已有设备的后续技术支持和维护产生负面影响。
2. 物项管控新增和调整
在本次IFR更新中,最重要的新增管控物项为对高带宽内存芯片(“HBM”)的新增管制要求。作为高算力物项中重要的存储器类型,BIS在此次更新中将其管控要求与原已纳入管制的高算力GPU等先进计算芯片拉平。本次BIS在ECCN 3A090的技术参数下下新增c小节,将存储带宽密度大于每平方毫米2GB/秒的HBM纳入管控范围,具体技术参数说明如下:

需要注意的是,对于HBM和逻辑芯片共同封装(co-packaging)后主要功能是进行计算处理的集成电路,原则上将被排除在3A090.c的管控范围之外;但若HBM被永久固定在逻辑集成电路上,且该电路设计为控制接口,并包含物理层(PHY)功能,则仍然将视为3A090.c。对于其它的共同封装集成电路,将根据相关集成电路的具体技术参数来判断其ECCN编码,如3A090.a或4A090.a或其他可适用的ECCN编码。
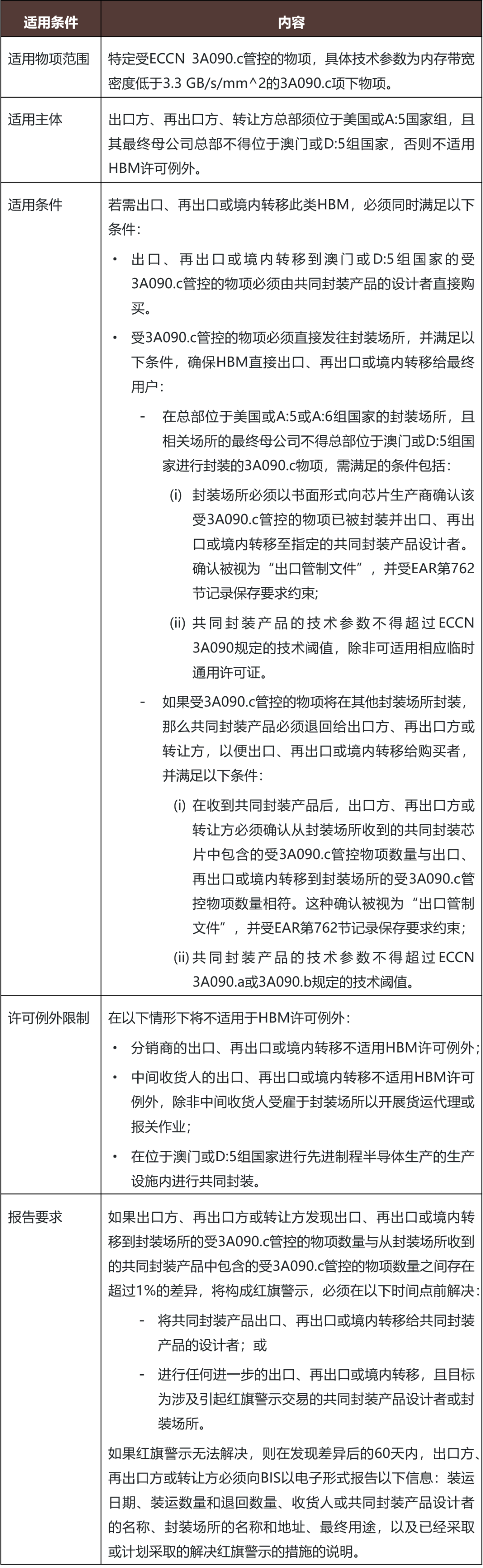
由于HBM被纳入3A090中进行管制,因此原EAR第734.9(h)节下的先进计算FDPR也将同样适用于HBM,根据BIS的说明,基于先进计算FDPR,目前市场上所有可流通的HBM都应被视为受EAR管辖物项。至于HBM的许可证要求和政策,也在沿用了3A090.a和3A090.b的相关规定的框架下,做出了一系列适应性调整。相关要求大致如下:

同时,为了限制未来中国提升自身HBM制造能力的潜力,BIS本次在EAR第772.1节中对属于先进制程的DRAM技术参数做了相应修订,将属于先进制程的DRAM的技术参数定为:“DRAM集成电路的存储单元面积小于0.0019平方微米(µm2);或存储密度大于每平方毫米0.288千兆位”,实际将使得任何试图在中国境内开发生产HBM的活动都将落入在中国境内从事先进制程半导体开发生产的范畴,进而触发SME IFR下对于半导体开发生产的一系列出口管制限制,包括EAR第744.6节下美国人支持行为的限制。
除HBM的新增出口管制外,BIS本次针对先进制程半导体开发和生产设备所涉及的ECCN编码进行了一系列的调整和更新,以更好地反映美国对于可能用于先进制程半导体生产设备、配件及相关技术和软件的管制要求。囿于篇幅,我们不详细展开每个ECCN的对应技术说明,仅列出主要的修订条目的基本信息:

需要特别提示的是,关于新增的3B993和3B994两项ECCN编码所对应的相关设备(含对应的3D993、3D994、3E993和3E994所关联的软件和技术),其所管控的物项为既可用于先进制程半导体生产,又可用于成熟制程半导体生产的相关设备。在此次修订中,BIS将部分原3B001项下物项转移至3B993项下并对3B993和3B994内容进行针对性调整并施加RS管控理由,以更好地体现其针对包括中国(含内地、香港地区)在内的D:5组国别及澳门地区的差异化管控政策。

此外,BIS还在EAR第734.19(b)节中对于软件秘钥进行了澄清,以确保用于软件和设备激活与更新的秘钥将视为软件纳入出口管制范围内,防止出现因软件和设备已提前交付但秘钥尚未交付时出现规则漏洞,导致受限实体绕开出口管制继续获取受控物项的情形。
3. 许可例外、特定豁免与差异化许可证政策
在全面收紧针对中国先进制程半导体开发生产能力的同时,本次新规修订也体现了BIS在出口管制政策制定中与业界及盟友的相关妥协,以使得其可以更好地配合BIS在现有出口管制政策框架下开展联动。
由于在半导体设备制造全领域,美国并未如半导体开发工具领域般建立起全面的统治地位,为实行全面收紧对华半导体设备出口的计划必须寻求日本、荷兰等国的积极配合,这也正是自2023年以来,美国积极在半导体出口管制领域寻求美日荷三国联动配合的重要原因;而与此同时,中国作为世界上最主要的半导体生产设备消费市场,对包括荷兰、日本等美国盟友、甚至美国设备制造商而言均至关重要。因此,为了确保相关出口管制政策的可执行性和配合度,BIS在政策推进过程中不得不需要平衡美国设备生产商的商业诉求和相关盟友的经济利益。本次BIS相关新规出台一再推迟有部分原因便是相关盟友对于新规管制范围的顾虑。因此,BIS此次引入了一个新的受限制造设施(Restricted Fabrication Facility,“RFF”)许可例外,允许将特定物项(包括受管辖的半导体生产设备)出口、再出口、从美国以外出口或境内转移至某些受最终用户许可要求限制但目前未生产先进制程集成电路的生产设施内,以平衡相关压力。
RFF许可例外允许相关设施通过设置防护措施和监控等措施来获得与生产先进制程半导体无关的设备和物项,但适用RFF许可例外需要满足一定的条件,例如排除用于生产先进制程集成电路的关键物项的资格,以及要求预装运通知、最终用途监控并进行年度报告。RFF许可例外还对已安装基础(Installed Base)中可能不符合RFF许可例外的物项的运营、安装、维护、修理、大修或翻新进行了限制。
根据更新后的EAR第740.26节,RFF许可例外仅在特定实体清单条目中引用第740.26节时方可适用,换言之,RFF许可例外并不能取代其他基于特定目的地、最终用途或最终用户的许可要求。RFF的具体适用条件如下:

除RFF以外,由于本次EAR修订对于大量先进制程半导体相关物项(含受SME FDPR管控的物项)设置了NS和RS原因的管控要求,BIS本次在EAR第742.4节(a)(4)(ii)项和EAR第742.6节(a)(6)(i)(A)(2)项中对于受NS和RS原因管控的半导体相关物项的许可证适用条件和许可证审查条件也进行了相应调整,以礼让相关盟友对半导体相关物项的出口管制政策,并鼓励其它国家向美国的半导体出口管制政策靠拢。
根据前述规定,如果相关物项是由位于EAR第742节附录4中指定的国家/地区的实体从美国以外出口或再出口,并且该实体的总部或最终母公司总部不在澳门或D:5组国家,则根据EAR第734.4(a)(8)节(即因SME FDPR的影响而受最低成分含量规则规制的半导体相关物项)或EAR第734.9(k)节(即直接因SME FDPR受EAR管辖的物项)不需要许可证;此外,如果物项是由位于对相关NS和RS原因受控半导体物项实施了等效管制的国家/地区的实体再出口或从美国以外出口,且该实体的总部或最终母公司不在澳门或D:5组国家,则对于受EAR第734.4(a)(8)节或EAR第734.9(k)节的物项,同样无需许可证。

另外,对于受SME FDPR影响的相关物项,根据EAR第744.23(d)(2)节的规定,其在向中国境内总部位于A:5、A:6国别组及美国,且并非为总部位于D:5组或澳门的公司所主要控制的公司时,同样也可以享受许可证推定批准的审批待遇。
而对于本次新增的HBM管控而言,由于除美国以外,HBM主要的生产商位于韩国,特别是几家主要的HBM韩国生产商均在中国拥有晶圆厂和封测厂,因此在实施对HBM的管控时,BIS同样需要顾及韩国方面的影响。因此,除RFF许可例外之外,BIS本次新设了EAR第740.25节,以增加高带宽内存芯片许可例外(License Exception High Bandwidth Memory,“HBM许可例外”)。与RFF相同,HBM许可例外同样设置了一系列条件,以匹配适应HBM产品本身的标准化特点,在予以盟友公司相关便利的同时,也防范HBM产品可能利用相关漏洞进行的扩散,导致出口管制目的落空:

对于不满足HBM许可例外的HBM产品的出口许可审批,BIS同样给了差异化处理。根据EAR第742.6(b)(10)(ii)节的相关规定,对于目的地位于但总部或最终控制母公司并不位于澳门和D:5组国家的实体,相关许可证政策为推定批准,而对于其他申请,则予以推定拒绝。这也意味着中国境内的外资企业原则上获取HBM不会受到太大影响。
4. 红旗警示
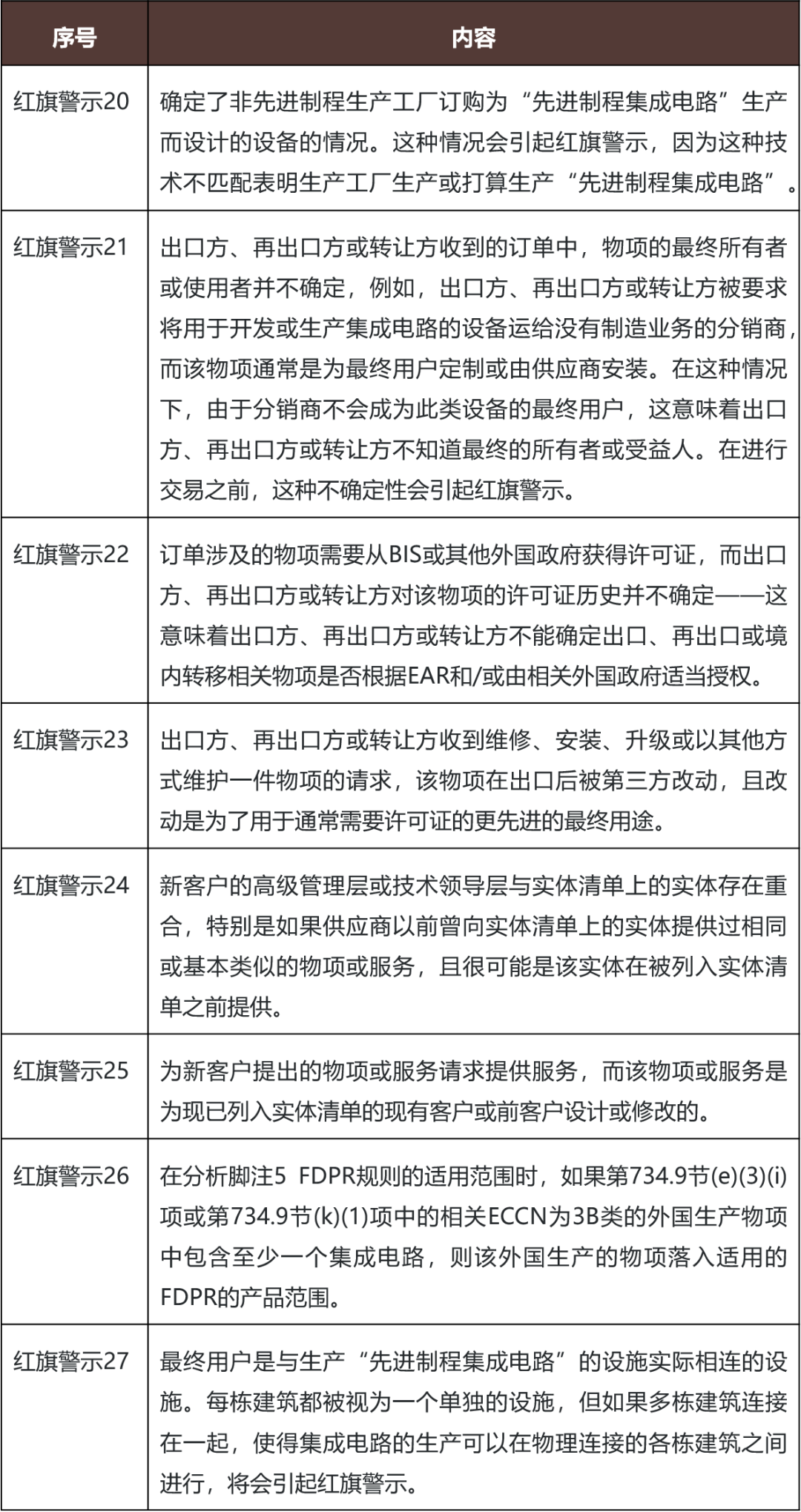
为了进一步帮助企业识别潜在的出口管制风险,BIS在EAR第732节附录3中新增了8个红旗警示场景(红旗警示20-27)。具体如下:

需要提示的是,在Matt Axelrod担任BIS负责出口管制执法的助理部长期间内,BIS越来越强调通过案例和加强执法的形式去教育企业在具体业务场景中识别潜在出口管制风险,大规模公布红旗警示案例即为其中的一种方式。换而言之,相关案例和红旗警示的发布同样也意味着给予了企业相关“知晓”场景,即:在同样场景在企业身上发生时,企业无法推脱声称自身不知晓该等情形属于违规,那么面临着BIS越来越积极的执法,企业往往难以脱离违规的陷阱。虽然拜登政府任期即将结束,但是BIS目前的执法风格很有可能会在下届政府继续延续下去,因此企业在面临类似的场景时切勿掉以轻心或抱有侥幸心理,以免招致巨大风险。
5. 实体清单更新和VEU调整
本次BIS在IFR外另行发布的最终规则中加入了140家实体进入实体清单,同时追加了部分原已进入实体清单的实体以脚注5标识,并全面调整了部分实体原有的许可证条件。如我们之前所提到的,本次调整实际是BIS在对华半导体相关出口管制整体思路转向限制中国建立自主可控半导体产业链的重要体现。且从列入清单的企业情况而言,限制原因也将包括投资活动。需要说明的是,虽然从美国商务部的角度而言,列入实体清单仅仅只会带来出口管制方面的限制,但是近年来美国商务部、美国财政部、美国国防部等相关部门正在加强相关联动,因此列入实体清单后,实际对于相关企业可能会带来更深远的影响。例如,根据美国财政部基于第14105号总统行政令所制定的对外投资审查细则31 CFR 850.224节的规定,任何向半导体领域被美国商务部列入实体清单的主体进行的投资行为均属于对外投资审查下的受禁止交易,相关主体不仅不能接受来自美国人的投资,任何美国人在知晓的情况下指导下的投资(如美籍投资基金经理管理下的非美国基金)也将受到禁止,这对未来相关企业的融资活动可能带来一定的负面影响。此外,在美国国会层面,也一直不乏将商务部实体清单、国防部中国军事公司清单(CMC list)和财政部中国军工复合体公司清单(NS-CMIC list)等一系列清单进行整合协调,联动执法的呼声,因此也并不能排除后续会在国会层面对于列入实体清单的企业施加更多的限制。
此外,令人唏嘘的是本次BIS取消了现有全部三家中国半导体公司的经验证合格用户(“VEU”)资质。自2007年创立VEU项目以来,其初衷是通过出口管制的相关执法配合,促进出口管制交流,为企业带来出口管制措施的便利化。然而,时隔17年之后,VEU项目似乎已经走到了一个拐点,本次名单调整也基本可视为双方在半导体相关出口管制领域的互信丧失。
02
全球半导体行业直面大变局
相比于两年前BIS首次推出AC/S & SME IFR以来,相关法规已经经过了3轮实质性修订,但其远远未达到其完全体。事实上,AC/S & SME IFR设立的初衷便是针对中国先进计算芯片和AI及量子计算领域的相关应用,但是随着过去两年中国试图应对相关出口管制限制而进行的产业规划,BIS进一步调整了其限制目标和方向。但这并不意味着BIS会放弃其原有的管制目标。事实上,本次新增对HBM的相关管制措施,便是精准针对先进计算芯片应用进行限制的一次体现。而根据路透社等相关媒体披露,BIS在针对本次新规的原有立法计划中,也包含很大一部分关于AI和数据中心等相关领域实体的限制。考虑到BIS近期正在进行的一系列关于违规转运行为的调查活动,相关限制可能会在后续进一步推出。
与此同时,由于拜登政府任期只剩最后一个多月,新任特朗普政府结合其上一任的执政风格,在贸易等诸多事项上的思路和理念很大可能会和拜登政府截然不同。虽然预计特朗普政府会继续延续拜登政府的现有绝大部分出口管制政策甚至会进一步加码,但是,对于拜登政府过去4年在出口管制领域所秉持的“小院高墙”理念以及和盟友协调配合的思路是否会为特朗普政府所继承,其重心会放置在出口管制领域还是会转向关税领域都有待进一步观察。
同时需要注意的是,在本次美国公布相关出口管制新规后,中国迅速作出反应,针对美国的军事最终用户和军事最终用途进行出口管制限制,并全面收紧了部分半导体相关关键矿物对美国的出口管制审批政策。这是中国《出口管制法》和《两用物项出口管制条例》生效以来首次成体系地投入使用,也意味着目前在出口管制领域中国的反制工具箱也逐渐丰富,中美在出口管制领域的博弈局势可能发生新的变化。
上述这些展望其实也代表着我们长期以来所坚持的观点:在诸多行业,特别是半导体相关行业,出口管制等贸易话题已经愈来愈上升为一个公共政策事宜,而非一个单纯的合规事宜。企业需要将其放在一个更高的战略决策高度来评估其对企业未来发展和商业决策可能造成的重大影响,而非仅仅将其作为一个日常业务中的法律问题来处理。随着未来地缘政治局势的变化,在评估相关政策影响时,可能不能仅仅需要考虑美国单方的政策影响,同样需要将中国的政策影响纳入考量之中,相关考量不仅对中国企业适用,随着中国越来越积极地采取针对性的反制措施,对于境外企业亦同样适用。这也意味着引入对双边政策均较为了解的专业人士来协助企业在综合平衡自身市场需求、供应链韧性及中长期政策发展趋势的情况下,妥善进行企业的商业战略规划和布局,将地缘政治因素对企业经营的影响降到最小,已经变得越来越迫在眉睫。本周中美围绕半导体出口管制的相互措施也许只是一个新时代的开始。
上一篇:没有了!
下一篇:没有了!